学院简介
学院介绍
职能部门
系室、中心
专门委员会
学院大事记
历任领导
现任领导
师资队伍
在职教职工
博士后
荣休教职工
教学招生
本科生教育
研究生教育
继续教育
教学成果
科学研究
学科建设
科研项目
科研成果
实验室工作
党建工会
党委工作
工会工作
老干部工作
学生园地
新闻动态
通知公告
实习就业
学院团委
制度文件
事务办理
院友之家
交流合作
国内合作
国际交流
港澳台交流
政策与文件
院内信息
下载专区
规章制度
常见问题解答
English
北京大学
|
医学部
|
旧版网页
首页
学院简介
学院介绍
职能部门
系室、中心
专门委员会
学院大事记
历任领导
现任领导
师资队伍
在职教职工
博士后
荣休教职工
教学招生
本科生教育
研究生教育
继续教育
教学成果
科学研究
学科建设
科研项目
科研成果
实验室工作
党建工会
党委工作
工会工作
老干部工作
学生园地
新闻动态
通知公告
实习就业
学院团委
制度文件
事务办理
院友之家
交流合作
国内合作
国际交流
港澳台交流
政策与文件
院内信息
下载专区
规章制度
常见问题解答
English
院内信息
您目前的位置:
首页
»
院内信息
» 常见问题解答
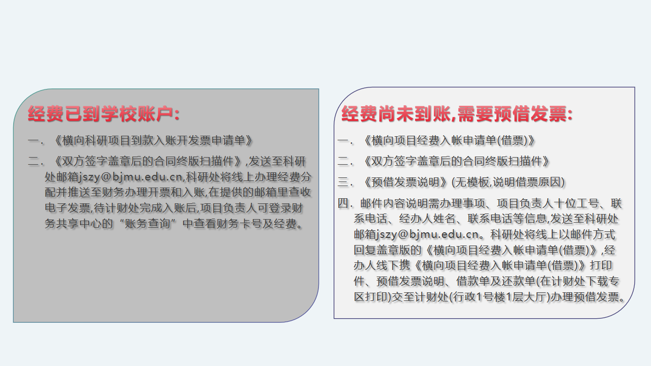
横向经费入账及借票的手续是什么?
时间:2026-01-17 10:02:43
来源: